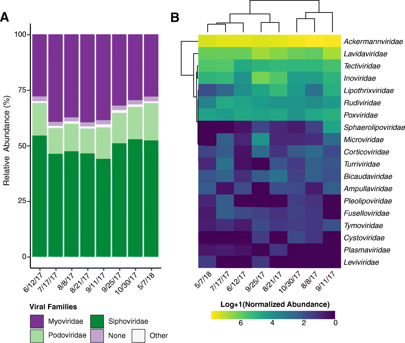
Fig. 7

Viral composition in agricultural pond water across sampling dates. (a) Stacked bar charts depicting the composition of the viral communities at the family level. Normalized abundance measured as contig coverage divided by the sum contig coverage per million and presented as a percentage. (b) Heatmap based on the (log+ 1)-transformed normalized abundance of “other” viral families. Hierarchical clustering of samples and viral taxa were performed using the complete clustering method with Euclidean distances